0
联系电话:4001-158-698EN

公司新闻 行业动态 产品知识

多地“限电” 会影响新能源汽车产业吗?

多地“限电” 会影响新能源汽车产业吗?


近日,“限电”成为全国人民关注的焦点,尤其是东北地区的吉林和辽宁两省,“限电”已经严重影响居民生活。

“大清早停水停电,家里一滴水没有,孩子饭没法做,马桶也冲不了”、“一家三天没洗脸没洗头没洗澡了”......近期吉林、辽宁两省的一些居民在社交平台反映,突如其来的限电已经严重影响了他们的正常生活。
为什么要“限电”?国家电网一位工作人员称,“近期电力供应持续紧张,不能满足用电增长的需求,缺口特别巨大。为了保障供电安全,从本月23日起,吉林、辽宁两省对部分地区的居民用电等采取了较严格的拉闸限电。”
为什么会突然出现电力供应紧张呢?有业内人士透露,由于煤炭价格飚涨,火力发电厂现在每发一度电都在赔钱。“今年国际大宗商品上行,煤炭等价格居高不下,导致下游成本攀升。”厦门大学中国能源政策研究院院长林伯强亦指出。
除了东北地区的电力供应紧张采取限电外,为完成能耗双控目标,被国家发改委“点名”的广东、浙江、江苏等地均推出限电措施,确保能耗双控目标能及时完成。
有业内人士表示,“双控”要考核,但为了完成指标,如此不顾经济运行规律,是用错误的办法达到正确的目标。
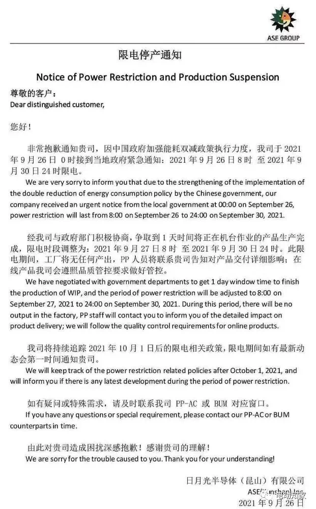
就在今日,日月光半导体昆山公司发布通知,工厂将被限电,限电时段为2021年9月27 日8时 至 2021年9月 30日24时。此限电期间,工厂将无任何产出。



资料显示,日月光昆山厂位于昆山市燕湖工业园区内,为半导体公司提供广泛的服务组合,涵盖 IC设计、组装和测试、晶圆探针和最终测试,主要的封装产品包括SO、PDIP、QFN、QFP、BGA 和 LGA,并支持所有类型的测试,包括模拟、逻辑和混合信号。

另外,英特尔、辉达和高通的数家芯片封测服务供应商则收到通知,要求江苏省的厂房停工数日。恩智浦、英飞凌和日月光的半导体封装材料供应商长华科技也公告,26日晚间到月底停工。这无疑给本来就芯片短缺的汽车行业雪上加霜,同时也会波及新能源汽车产业。

受限电影响,义乌特斯拉超级充电站已经暂停运营。若持续限电,将严重影响居民的正常生活。目前,新能源汽车还未真正规模推广,就已经开始“限电”措施,若新能源汽车大规模推广应用,势必对电网造成更大的压力。

3631
在线客服
在线客服

Maggie

微信咨询

黎小姐